pylab_examples example code: anchored_artists.pyΒΆ

(Source code, png)

../../_images/anchored_artists.png
from matplotlib.patches import Rectangle, Ellipse

from matplotlib.offsetbox import AnchoredOffsetbox, AuxTransformBox, VPacker,\
     TextArea, DrawingArea


class AnchoredText(AnchoredOffsetbox):
    def __init__(self, s, loc, pad=0.4, borderpad=0.5, prop=None, frameon=True):

        self.txt = TextArea(s,
                            minimumdescent=False)


        super(AnchoredText, self).__init__(loc, pad=pad, borderpad=borderpad,
                                           child=self.txt,
                                           prop=prop,
                                           frameon=frameon)


class AnchoredSizeBar(AnchoredOffsetbox):
    def __init__(self, transform, size, label, loc,
                 pad=0.1, borderpad=0.1, sep=2, prop=None, frameon=True):
        """
        Draw a horizontal bar with the size in data coordinate of the give axes.
        A label will be drawn underneath (center-aligned).

        pad, borderpad in fraction of the legend font size (or prop)
        sep in points.
        """
        self.size_bar = AuxTransformBox(transform)
        self.size_bar.add_artist(Rectangle((0,0), size, 0, fc="none"))

        self.txt_label = TextArea(label, minimumdescent=False)

        self._box = VPacker(children=[self.size_bar, self.txt_label],
                            align="center",
                            pad=0, sep=sep)

        AnchoredOffsetbox.__init__(self, loc, pad=pad, borderpad=borderpad,
                                   child=self._box,
                                   prop=prop,
                                   frameon=frameon)


class AnchoredEllipse(AnchoredOffsetbox):
    def __init__(self, transform, width, height, angle, loc,
                 pad=0.1, borderpad=0.1, prop=None, frameon=True):
        """
        Draw an ellipse the size in data coordinate of the give axes.

        pad, borderpad in fraction of the legend font size (or prop)
        """
        self._box = AuxTransformBox(transform)
        self.ellipse = Ellipse((0,0), width, height, angle)
        self._box.add_artist(self.ellipse)

        AnchoredOffsetbox.__init__(self, loc, pad=pad, borderpad=borderpad,
                                   child=self._box,
                                   prop=prop,
                                   frameon=frameon)



class AnchoredDrawingArea(AnchoredOffsetbox):
    def __init__(self, width, height, xdescent, ydescent,
                 loc, pad=0.4, borderpad=0.5, prop=None, frameon=True):

        self.da = DrawingArea(width, height, xdescent, ydescent, clip=True)

        super(AnchoredDrawingArea, self).__init__(loc, pad=pad, borderpad=borderpad,
                                                  child=self.da,
                                                  prop=None,
                                                  frameon=frameon)



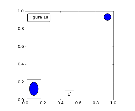
if __name__ == "__main__":

    import matplotlib.pyplot as plt

    ax = plt.gca()
    ax.set_aspect(1.)

    at = AnchoredText("Figure 1a",
                      loc=2, frameon=True)
    at.patch.set_boxstyle("round,pad=0.,rounding_size=0.2")
    ax.add_artist(at)

    from matplotlib.patches import Circle
    ada = AnchoredDrawingArea(20, 20, 0, 0,
                              loc=1, pad=0., frameon=False)
    p = Circle((10, 10), 10)
    ada.da.add_artist(p)
    ax.add_artist(ada)

    # draw an ellipse of width=0.1, height=0.15 in the data coordinate
    ae = AnchoredEllipse(ax.transData, width=0.1, height=0.15, angle=0.,
                         loc=3, pad=0.5, borderpad=0.4, frameon=True)

    ax.add_artist(ae)

    # draw a horizontal bar with length of 0.1 in Data coordinate
    # (ax.transData) with a label underneath.
    asb =  AnchoredSizeBar(ax.transData,
                          0.1,
                          r"1$^{\prime}$",
                          loc=8,
                          pad=0.1, borderpad=0.5, sep=5,
                          frameon=False)
    ax.add_artist(asb)

    plt.draw()
    plt.show()

Keywords: python, matplotlib, pylab, example, codex (see Search examples)