pylab_examples example code: plotfile_demo.pyΒΆ

(Source code)

../../_images/plotfile_demo_00.png

(png)

../../_images/plotfile_demo_01.png

(png)

../../_images/plotfile_demo_02.png

(png)

../../_images/plotfile_demo_03.png

(png)

../../_images/plotfile_demo_04.png

(png)

../../_images/plotfile_demo_05.png

(png)

../../_images/plotfile_demo_06.png

(png)

../../_images/plotfile_demo_07.png

(png)

from pylab import plotfile, show, gca
import matplotlib.cbook as cbook

fname = cbook.get_sample_data('msft.csv', asfileobj=False)
fname2 = cbook.get_sample_data('data_x_x2_x3.csv', asfileobj=False)

# test 1; use ints
plotfile(fname, (0,5,6))

# test 2; use names
plotfile(fname, ('date', 'volume', 'adj_close'))

# test 3; use semilogy for volume
plotfile(fname, ('date', 'volume', 'adj_close'), plotfuncs={'volume': 'semilogy'})

# test 4; use semilogy for volume
plotfile(fname, (0,5,6), plotfuncs={5:'semilogy'})

#test 5; single subplot
plotfile(fname, ('date', 'open', 'high', 'low', 'close'), subplots=False)

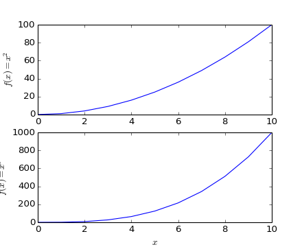
# test 6; labeling, if no names in csv-file
plotfile(fname2, cols=(0,1,2), delimiter=' ',
         names=['$x$', '$f(x)=x^2$', '$f(x)=x^3$'])

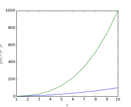
# test 7; more than one file per figure--illustrated here with a single file
plotfile(fname2, cols=(0, 1), delimiter=' ')
plotfile(fname2, cols=(0, 2), newfig=False, delimiter=' ') # use current figure
gca().set_xlabel(r'$x$')
gca().set_ylabel(r'$f(x) = x^2, x^3$')

# test 8; use bar for volume
plotfile(fname, (0,5,6), plotfuncs={5:'bar'})

show()

Keywords: python, matplotlib, pylab, example, codex (see Search examples)